~ 2000 / 2026 ~
// Documenti disponibili n: 47.149
// Documenti scaricati n: 37.717.968
// Documenti disponibili n: 47.149
// Documenti scaricati n: 37.717.968
ID 15698 | 08.02.2022 / Liste di controllo allegate
In allegato:
1. Lista di controllo valutazione preliminare stress lavoro-correlato SLC
2. Questionario-strumento indicatore per la valutazione approfondita SLC
Per il Documento di Valutazione Stress L-C completo, vedasi: Modello DVR Stress lavoro-correlato
In allegato, Lista di controllo valutazione preliminare stress lavoro-correlato (SLC) nella rilevazione, in tutte le aziende, di “indicatori di rischio da stress lavoro-correlato oggettivi e verificabili e ove possibile numericamente apprezzabili”, a solo titolo esemplificativo individuati dalla Commissione Consultiva Permanente (vedi Circolare MLPS 18 novembre 2010 rischio da stress lavoro-correlato - Indicazioni CCP). In allegato, inoltre, il Questionario-strumento indicatore per la valutazione approfondita, versione italiana del Management standard indicator tool sviluppato dall’HSE.
In accordo con le indicazioni della CCP (Circolare MLPS 18 novembre 2010), sono state elaborate le Linee guida Streess lavoro-correlato INAIL 2010 e 2017 sulle quali si basa sia la Lista di controllo valutazione preliminare SLC che il Questionario-strumento indicatore per la valutazione approfondita proposto.
In accordo con le indicazioni della CCP (Circolare MLPS 18 novembre 2010) sono state elaborate le Linee guida Streess lavoro-correlato INAIL 2010 e 2017.
Percorso metodologico di valutazione del rischio da stress lavoro-correlato secondo le indicazioni della Commissione Consultiva
Tra le novità introdotte dal D.Lgs. 81/08, di certo un ruolo di primo piano assume la definizione, mutuata dall’Organizzazione Mondiale della Sanità, del concetto di “salute” intesa quale “stato di completo benessere fisico, mentale e sociale, non consistente solo in un’assenza di malattia o d’infermità” (art. 2, comma 1, lettera o), premessa per la garanzia di una tutela dei lavoratori anche nei confronti dei rischi psicosociali.
Contestualmente, con la definizione anche del concetto di “sistema di promozione della salute e sicurezza” come “complesso dei soggetti istituzionali che concorrono, con la partecipazione delle parti sociali, alla realizzazione dei programmi di intervento finalizzati a migliorare le condizioni di salute e sicurezza dei lavoratori” (art. 2, comma 1, lett. p), viene introdotta una visione più ampia della prevenzione della salute e sicurezza sul lavoro che rimanda a quelli che sono i principi della “Responsabilità Sociale” definita (art. 2, comma 1, lett. ff) come “integrazione volontaria delle preoccupazioni sociali ed ecologiche delle aziende ed organizzazioni nelle loro attività commerciali e nei loro rapporti con le parti interessate”.
Nel complesso delle attività di prevenzione, un ruolo di primo piano è assegnato allo studio dell’organizzazione del lavoro, concretizzato nell’inserimento all’art. 15, comma 1, lett. d) del D.Lgs. 81/08, del “…rispetto dei principi ergonomici nell’organizzazione del lavoro…” e nella conferma, in linea con quanto peraltro già disposto dall’art. 3, comma 1, lett. f del D.Lgs. 626/94, del “…rispetto dei principi ergonomici nella concezione dei posti di lavoro, nella scelta delle attrezzature e nella definizione dei metodi di lavoro e produzione, in particolare al fine di ridurre gli effetti sulla salute del lavoro monotono e di quello ripetitivo”.
Inoltre, l’art. 32, comma 2 dello stesso D.Lgs. 81/08 sottolinea che la formazione del RSPP deve riguardare anche i rischi “di natura ergonomica e da stress lavoro-correlato.
Per quanto riguarda, in particolare, la “valutazione dei rischi”, il D.Lgs. 81/08 stabilisce che essa deve fare riferimento a “tutti i rischi per la sicurezza e la salute dei lavoratori, ivi compresi quelli riguardanti gruppi di lavoratori esposti a rischi particolari tra cui anche quelli collegati allo stress lavoro-correlato, secondo i contenuti dell’Accordo europeo dell’8 ottobre 2004” (art. 28, comma 1).
Con le integrazioni successivamente apportate al D.Lgs. 81/08 dal D.Lgs. 106/09, la valutazione dello stress lavoro-correlato deve essere effettuata, (art. 28, c. 1-bis), “nel rispetto delle indicazioni di cui all’articolo 6, comma 8, lettera m-quater, e il relativo obbligo decorre dalla elaborazione delle predette indicazioni e comunque, anche in difetto di tale elaborazione, a fare data dal 1° agosto 2010”, termine, quest’ultimo, successivamente prorogato al 31 dicembre 2010 dalla L.122/10.
Art. 28 - Oggetto della valutazione dei rischi
1-bis. La valutazione dello stress lavoro-correlato di cui al comma 1 è effettuata nel rispetto delle indicazioni di cui all'articolo 6, comma 8, lettera m-quater), e il relativo obbligo decorre dalla elaborazione delle predette indicazioni e comunque, anche in difetto di tale elaborazione, a fare data dal 1° agosto 2010.
È la Commissione Consultiva Permanente per la Salute e la Sicurezza sul Lavoro, (di seguito nel testo denominata Commissione Consultiva), destinataria del compito di elaborare le indicazioni di cui all’art. 6 comma 8 lettera m-quater del D.Lgs. 81/08, al fine di dare piena attuazione allo specifico obbligo valutativo; in data 17/11/2010, la Commissione Consultiva ha approvato le indicazioni per la valutazione dello stress lavoro-correlato, diffuse dal Ministero del Lavoro e delle Politiche Sociali sul proprio sito internet, con Lettera Circolare prot. 15/SEGR/0023692 (Circolare MLPS 18 novembre 2010) e successivamente rese note anche con Comunicato ufficiale del Ministero stesso (G.U. 304 del 30/12/2010).
Indicazioni per la valutazione del rischio da stress lavoro-correlato
Come riportato nella nota del Ministero del Lavoro e delle Politiche Sociali di accompagnamento alle indicazioni per la valutazione dello stress lavoro-correlato, le linee di indirizzo che hanno guidato l’elaborazione delle stesse sono:
a) “brevità e semplicità”;
b) “individuazione di una metodologia applicabile ad ogni organizzazione di lavoro”;
c) “applicazione di tale metodologia a gruppi di lavoratori esposti in maniera omogenea allo stress lavoro-correlato”;
d) “individuazione di una metodologia di maggiore complessità rispetto alla prima, ma eventuale” da utilizzare nel caso in cui la conseguente azione correttiva
non abbia abbattuto il rischio;
e) “valorizzazione delle prerogative e delle facoltà dei rappresentanti dei lavoratori per la sicurezza e dei medici competenti”;
f) “individuazione di un periodo transitorio per quanto di durata limitata per la programmazione e il completamento delle attività da parte dei soggetti obbligati”.
Premessa indispensabile che la Commissione Consultiva opera è quella di precisare che “il documento indica un percorso metodologico che rappresenta il livello minimo di attuazione dell’obbligo di valutazione del rischio da stress lavoro-correlato per tutti i datori di lavoro…”, sottolineando così che l’approccio per fasi alla valutazione (percorso metodologico) viene vincolato a prescrizioni minime (livello minimo) non precludendo, quindi, la possibilità di un percorso più articolato e basato sulle specifiche necessità e complessità delle aziende stesse.
Nelle indicazioni elaborate dalla Commissione Consultiva viene ribadito che la valutazione del rischio da stress lavoro-correlato è “parte integrante della valutazione dei rischi” ed è effettuata dal datore di lavoro (obbligo non delegabile ai sensi dell’art. 17, comma 1, lett. a), in collaborazione con il RSPP ed il MC (art. 29, comma 1), previa consultazione del RLS/RLST (art. 29, comma 2); la data di decorrenza dell’obbligo, il 31 dicembre 2010, è da intendersi come “…data di avvio delle attività di valutazione…” la cui programmazione temporale e l’indicazione del termine “…devono essere riportate nel documento di valutazione dei rischi” (DVR). Viene altresì precisato che la valutazione va fatta prendendo in esame “non singoli ma gruppi omogenei di lavoratori…esposti a rischi dello stesso tipo secondo una individuazione che ogni datore di lavoro può autonomamente effettuare in ragione della effettiva organizzazione aziendale…” e che “…le necessarie attività devono essere compiute con riferimento a tutte le lavoratrici e a tutti i lavoratori, compresi dirigenti e preposti”.
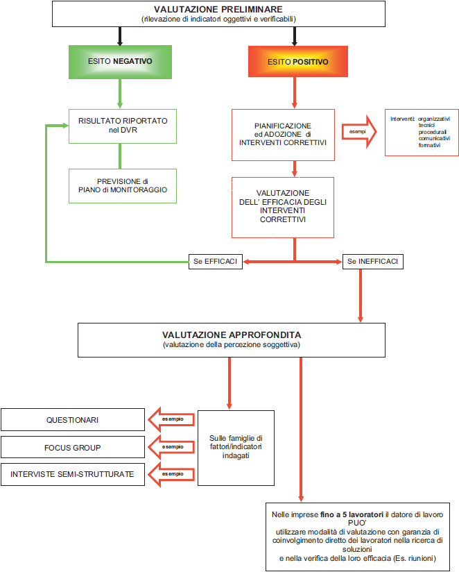
L’intero percorso metodologico individuato dalla Commissione Consultiva è riportato nella Figura 1.

Fig. 1 - Percorso metodologico di valutazione del rischio da stress lavoro-correlato secondo le indicazioni della Commissione Consultiva
Valutazione preliminare
Consiste nella rilevazione, in tutte le aziende, di “indicatori di rischio da stress lavoro-correlato oggettivi e verificabili e ove possibile numericamente apprezzabili”, a solo titolo esemplificativo individuati dalla Commissione Consultiva, appartenenti “quanto meno” a tre famiglie distinte:
1) eventi sentinella;
2) fattori di contenuto del lavoro;
3) fattori di contesto del lavoro.
Relativamente agli strumenti da utilizzare, in tale prima fase “possono essere utilizzate liste di controllo applicabili anche dai soggetti aziendali della prevenzione…”.
Per quanto concerne il ruolo delle figure della prevenzione presenti in azienda, viene precisato che “in relazione alla valutazione dei fattori di contesto e di contenuto…occorre sentire i lavoratori e/o il RLS/RLST. Nelle aziende di maggiori dimensioni è possibile sentire un campione rappresentativo di lavoratori”; la modalità attraverso cui sentire i lavoratori è rimessa al datore di lavoro “anche in relazione alla metodologia di valutazione adottata”. È proprio tale marcato coinvolgimento dei lavoratori e/o dei loro rappresentanti che caratterizza e rende peculiare la valutazione del rischio da stress lavoro-correlato rispetto a quella degli altri rischi che, al momento, si limita a prevedere solo una consultazione preliminare degli RLS.
Se la valutazione preliminare non rileva elementi di rischio da stress lavoro-correlato e, quindi, si conclude con un “esito negativo”, tale risultato è riportato nel Documento di Valutazione dei Rischi (DVR) con la previsione, comunque, di un piano di monitoraggio.
Nel caso in cui la valutazione preliminare abbia un “esito positivo”, cioè emergano elementi di rischio “tali da richiedere il ricorso ad azioni correttive, si procede alla pianificazione ed alla adozione degli opportuni interventi correttivi…”; se questi ultimi si rilevano “inefficaci”, si passa alla valutazione successiva, cosiddetta “valutazione approfondita”.
Valutazione approfondita
Come in precedenza riportato, tale fase va intrapresa, come approfondimento, nel caso in cui nella fase precedente, a seguito dell’attività di monitoraggio, si rilevi l’inefficacia delle misure correttive adottate e relativamente “ai gruppi omogenei di lavoratori rispetto ai quali sono state rilevate le problematiche”. A tal fine, le indicazioni della Commissione Consultiva prevedono la “valutazione della percezione soggettiva dei lavoratori… sulle famiglie di fattori/indicatori…” già oggetto di valutazione nella fase preliminare con la possibilità, per le aziende di maggiori dimensioni, del coinvolgimento di “…un campione rappresentativo di lavoratori”.
Gli strumenti indicati per la suddetta valutazione della percezione soggettiva sono individuati a titolo esemplificativo, tra “…questionari, focus group, interviste semistrutturate…”, fermo restando che, per le imprese fino a 5 lavoratori, in sostituzione, il datore di lavoro “può scegliere di utilizzare modalità di valutazione (es. riunioni) che garantiscano il coinvolgimento diretto dei lavoratori nella ricerca delle soluzioni e nella verifica della loro efficacia”.
Si riporta la versione italiana del Management standard indicator tool sviluppato dall’HSE. Questionario suggerito dalla linea guida INAIL per un eventuale valutazione approfondita.
Il Questionario strumento indicatore è uno strumento multidimensionale che misura gli aspetti del Contenuto e del Contesto del lavoro ritenuti come potenziali fattori di SLC. Lo strumento, sviluppato a partire dal modello dei Management standard, è stato validato sia nella versione inglese che in quella italiana.
Collegati:

ID 20549 | 10.10.2023 / In allegato
Monitoraggio biologico dell’esposizione occupazionale a benzene e relativo valore limite biologico, a...
«Nel caso di danni composti, vale a dire comprensivi di più menomazioni, la valutazione non potrà esse...

Decreto Direttoriale del 28 settembre 2011
Con Decreto Direttoriale del 28 settembre 2011 è stata istituita la Commis...
Testata editoriale iscritta al n. 22/2024 del registro periodici della cancelleria del Tribunale di Perugia in data 19.11.2024